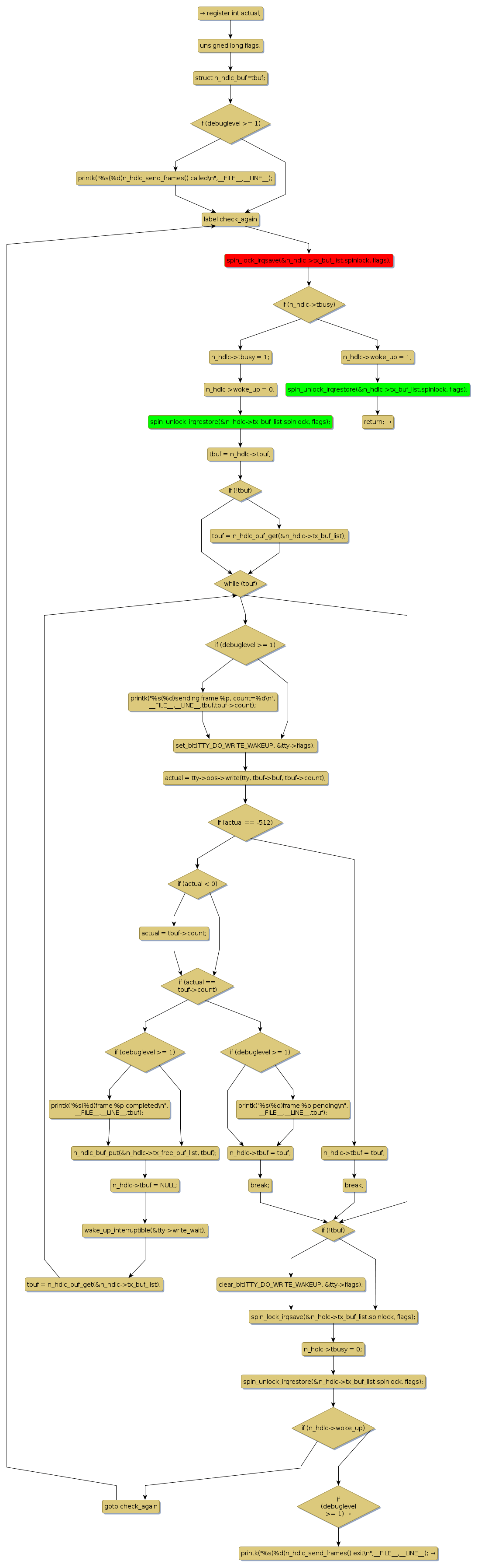
Instance Verification Kit (IVK)
spin lock @ [12082+56+/linux-3.19-rc1/drivers/tty/n_hdlc.c]
Instance Signature: spinlock
|
The Matching Pair Graph:
|
|
Function Name
|
Control Flow Graph (CFG)
|
Events Flow Graph (EFG)
|
Source Correspondence
|
|
n_hdlc_send_frames
|
|
|
[11819+18+/linux-3.19-rc1/drivers/tty/n_hdlc.c]
|